凯发k8国际首页登录
政务动态
nav
各地信息
nav
推普宣传
nav
政策法规
nav
科研工作
nav
关于凯发k8国际首页登录
nav
最新动态
凯发k8国际首页登录的公告
活动快讯
其它信息
国家法规
地方法规
文章详情
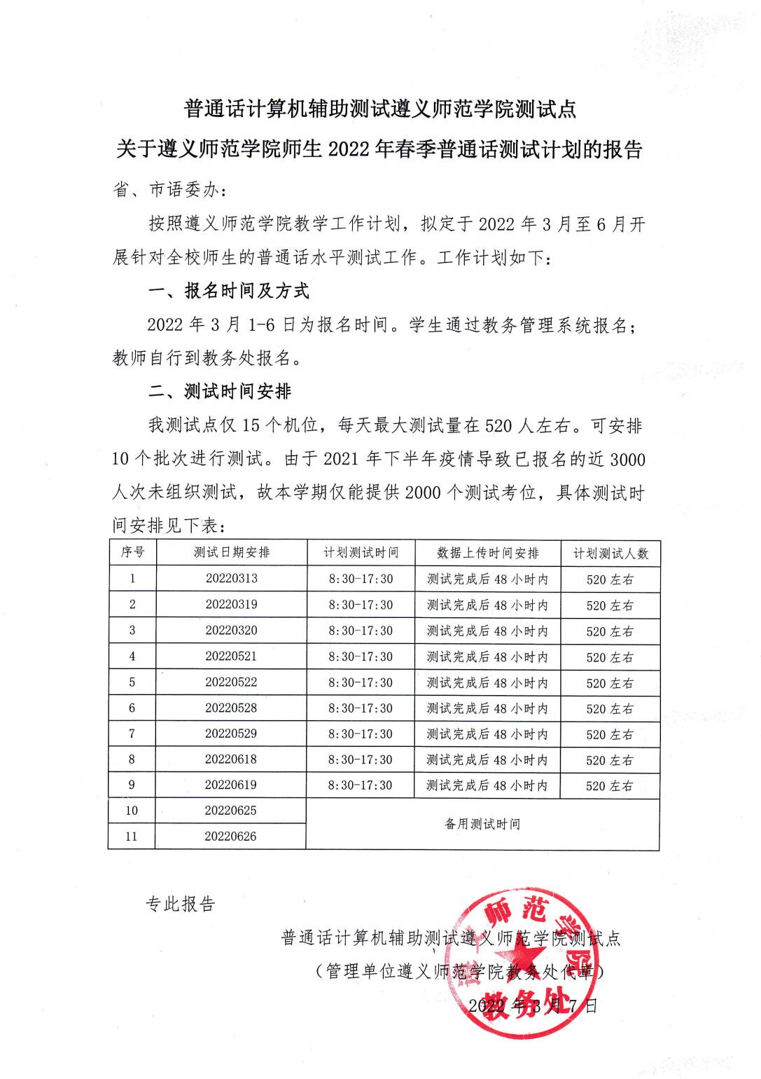
普通话计算机辅助测试遵义师范学院测试点普通话测试计划 -凯发k8国际首页登录
二维码
1261
发表时间:2022-03-08 17:10
上一篇
黔南幼专2021-2022学年第二学期普通话测试计划
下一篇
毕节市毕节职业技术学院普通话机测站 2022年3月普通话水平测试工作计划
文章分类:
其它信息
各地信息
分享到:
网站地图